Schaltplan Fensterheber 635csi Bj 1979 (BMW-E24-Forum)
Hi!
Onlinequellen für Schaltpläne (auch ganz legal bei BMW) findest du mit Hilfe der Forensuche - z.B. hier. Alternativ gibt es Quellenangaben in der Linkliste und den Reparaturhilfen des Forums.
In der Bedienungsanleitung zu deinem Wagen wirst du ebenfalls die kompletten Schaltpläne finden. Und zu guter letzt kannst du die Pläne bei BMW in Form von Microfiche oder DVD erwerben.
So weit die guten Nachrichten.
Die schlechte:
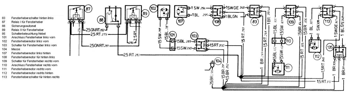
Die Pläne für deinen Wagen sind alles andere als Übersichtlich, da alles auf zwei DIN-A5 Seiten gequetscht wurde 
Hier mal der Ausschnitt der dich interessiert:
![[image]](images/uploaded/201907091647515d24c5373ab8f.jpg)
Von daher noch mal der Verweis auf den Tipp von Andreas: Nimm die Pläne von einem 1979er 5er. Hier und da wird vielleicht eine Kabelfarbe anders sein, aber die Funktion ist identisch - und vor allem: Die Pläne sind übersichtlicher. Gleiches gilt für die Pläne für 6er ab 1983.
Gruß Holger