Probleme mit Ljetronik und heißem Entlastungsrelais (BMW-E24-Forum)

Haisociety, (vor 2493 Tagen)

Hallo.

Nachdem ich mit Hilfe der Suchfunktion einiges über das Entlatungsrelais erfahren habe, aber nichts zu meinem Problem gefunden habe, erbitte ich eure Hilfe.

Es handelt sich um einen M30 B2.8 Bj.1980 mit der ersten Generation der Ljetronik.

der Motor startet einwandfrei und in der Kalt bzw. Übergangsphase läuft er wie es sein soll.Jedoch wenn die Betriebstemperatur erreicht ist bringt der Motor keine Leistung beschleunigt nicht und schleppt sich regelrecht in höhere Drehzahlen.
Da ich die letzten Monate nur Kurzstrecke fuhr, dachte ich mir naja, ein bisschen Bewegung und das wird schon.

Auf der Fahrt In den Urlaub mit mäßiger Geschwindigkeit geht der Motor einfach aus, sprang aber sofort wieder an, das passierte zweimal und beim dritten Mal sprang er nicht mehr an. Also rechts ran, den ADAC informiert und während der Wartezeit mal in den Sicherungskasten geschaut und das Entlatstungsrelais angefasst und mir dabei ordentlich in Finger verbrannt, es hätte eine Temp. Von min. 60 Grad.
Nachdem ich das Relais ausgebaut und in Wasser abgekühlt hatte , sprang die Mascine wieder an. Kann mir jemand den Zusammenhang erklären, da ich befürchte mit einem ziemlich gemeinen Fehler konfrontiert zu sein.

Vielen Dank schon mal und einen schönen Sonntag.

Roland

PS. Es handelt sich um einen Schaltwagen mit ohne viel Extras.

--
635CSI Kat Prod. Datum 01.04.1985, E23 Prod. Datum 09,1980.

Eintrag gesperrt
844 Views

Probleme mit Ljetronik und heißem Entlastungsrelais

uli, Bad Oeynhausen, (vor 2493 Tagen) @ Haisociety

Wechsle mal das Entlastungsrelais. Ist durchaus möglich das die Kontakte nicht mehr "sauber" sind. Eventuell kannst du das Relais mal öffnen und mit ner Nagelfeile die Kontakte reinigen.
Das der Motor im heißen Zustand nicht sauber läuft kann was mit dem Kaltlaufregler/Schieber was zu tun haben.
Eventuell ist die Relaiseinheit nicht mehr in Ordnung..

--
Gruß Uli

635CSI, silbermet, Bj 01.79, 5Gang Sport

640iX A GT

Eintrag gesperrt
744 Views

Probleme mit Ljetronik und heißem Entlastungsrelais

Haisociety, (vor 2493 Tagen) @ uli

Hallo Uli.

Danke für Deine Antwort. Das Relais wird gegen ein neues getauscht. Das defekte werde ich interessehalber öffnen und wie von Dir beschrieben behandeln. Außer dem Zusatzluftschieber ist von mir auch so ziemlich alles überprüft worden, von daher kann es doch sein das es sich um zwei Ärgernisse handelt, die nichts miteinander zu tun haben.
Da ich noch im Urlaub bin, und das Auto inzwischen wieder zuhause steht, kann ich erst in einigen Tagen etwas konkretes schreiben.
Gruß Roland

--
635CSI Kat Prod. Datum 01.04.1985, E23 Prod. Datum 09,1980.

Eintrag gesperrt
711 Views

Probleme mit Ljetronik und heißem Entlastungsrelais

uli, Bad Oeynhausen, (vor 2493 Tagen) @ Haisociety

Ich glaube auch das das auch zwei verschiedene Fehler sind.

--
Gruß Uli

635CSI, silbermet, Bj 01.79, 5Gang Sport

640iX A GT

Eintrag gesperrt
711 Views

Probleme mit Ljetronik und heißem Entlastungsrelais

Haisociety, (vor 2490 Tagen) @ uli

Hallo.

Ich habe gestern meinen Wagen vom Zwischenparken abgeholt und er sprang auch sofort an und lief als wäre nichts gewesen. Auf der Fahrt zu meinem Schrauberplatz war alles fein. Dort habe ich dann den Zusatzluftschieber geprüft der ist i.O. dann die Konrakte vom Vorwiderstand abgezogen und die Kontaktflächen gereinigt zwei der Anschlüsse waren sehrlocker, also nachgearbeitet sitzen jetzt schön stramm. Den Widerstand des Vorwiderstands geprüft. Soll =0,6.Ohm Ist=0,8, am grünen Kabel. Soll= 0,4 Ist =0,7 Ohm. Zwar Zuviel aber er läuft ja manchmal. Anschließend eine Probefahrt gemacht und erstmal war es wie es soll. Der Motor drehte sauber hoch beschleunigte gut alles fein, bis ca. 2 Kilometer vor dem Ziel, mitten im dahingleiten mir ca. 100 Km/h geht der Motor wieder aus so als ob man einen Stecker zieht. Das sog. Entlastungsrelais war gezogen, was u.a. Z. Folge hat das das Gebläse u. Die Heizung nicht funzt. Hat also nichts mit dem Motorelektrik Problem zu tun.Nach zwei Minuten nochmal probiert und der Motor lief wieder,also ab in die Halle und da steht er nun. Meine Frage nun ist es möglich das dass TSZ Gerät einen Schlag hat? Ich bin jetzt wirklich am Ende mit meinem Latein.

Gruß Roland.

--
635CSI Kat Prod. Datum 01.04.1985, E23 Prod. Datum 09,1980.

Eintrag gesperrt
684 Views

Probleme mit Ljetronik und heißem Entlastungsrelais

uli, Bad Oeynhausen, (vor 2490 Tagen) @ Haisociety

Sicherlich kann das Zündsteuergerät nen Schuß haben. Der Vorwiderstand ist ok, er hat Durchgang. Die Zündspule wäre noch ein Favorit. Wird die extrem heiß wenn er denn läuft? Es könnte auch die Spule im Verteiler sein. Wie sieht die Verteilerkappe aus? Hat die Risse? Wie sieht die Kohle in der Verteilerkappe aus? Wie sieht der Verteilerfinger aus? Ist der Drehzahlbegrenzer noch verbaut? Dessen Feder noch in Ordnung?

--
Gruß Uli

635CSI, silbermet, Bj 01.79, 5Gang Sport

640iX A GT

Eintrag gesperrt
659 Views

Probleme mit Ljetronik und heißem Entlastungsrelais

Haisociety, (vor 2490 Tagen) @ uli

Zündspule, Zündgeschirr, Benzinpumpumpe usw usf. ist alles etwa 6 Monate alt und auch nochmals gecheckt. Das TSZ Teil kostet neu 600,--€ und testen geht nur mit einem Tester von BMW. Ich such mal nach einem Anbieter zwecks Funktionsprüfung, oder jemand hier aus dem Forum hat noch Ideen. Benzinpumpen Relais ist auch ein Kandidat.

Gruß Roland

--
635CSI Kat Prod. Datum 01.04.1985, E23 Prod. Datum 09,1980.

Eintrag gesperrt
662 Views

Probleme mit Ljetronik und heißem Entlastungsrelais

Holger Lübben, (vor 2490 Tagen) @ Haisociety

Hi

Benzinpumpen und DME Relais würde ich als allererstes prüfen. Bzw anders herum: Klemm eine Lampe am Ausgang von DME und/oder Benzinpumpenrelais und schau ob die beim Fehler ausgehen.

Kabel sitzen fest auf den Batteriekontakten? Masseverbindung zum Motor ok?

Das Steuergerät vorne rechts im Motorraum (bzw dessen Steckkontakte) ist sehr empfindlich auf Feuchtigkeit. Schau mal ob da alles sauber ist.

Gruß Holger

Eintrag gesperrt
677 Views

Probleme mit Ljetronik und heißem Entlastungsrelais

uli, Bad Oeynhausen, (vor 2490 Tagen) @ Holger Lübben

Manchmal gibt es die Module bei e-bay und e-bay Kleinanzeigen. Da bekommst du die für kleines Geld und die funktionieren meistens.
Wo wohnst du denn? Ich habe noch ein Zündmodul liegen als Ersatz. Könnte ich dir zum Testen schicken. Bräuchte mal die Boschnummer zum Vergleich.

--
Gruß Uli

635CSI, silbermet, Bj 01.79, 5Gang Sport

640iX A GT

Eintrag gesperrt
663 Views

Probleme mit Ljetronik und heißem Entlastungsrelais

Haisociety, (vor 2490 Tagen) @ uli

Hallo Uli.

Vielen Dank für Dein freundliches Angebot.
Die Boschnr. müsste 0227100008 lauten.lch hatte das Teil ausgebaut und überprüft augenscheinlich gab es nichts zu beanstanden.

Gruß Roland.

--
635CSI Kat Prod. Datum 01.04.1985, E23 Prod. Datum 09,1980.

Eintrag gesperrt
630 Views

Probleme mit Ljetronik und heißem Entlastungsrelais

uli, Bad Oeynhausen, (vor 2489 Tagen) @ Haisociety

Ok, meins hat die Endnummer 025. Dann dürfte es wohl nicht passen[image]

--
Gruß Uli

635CSI, silbermet, Bj 01.79, 5Gang Sport

640iX A GT

Eintrag gesperrt
588 Views

Probleme mit Ljetronik und heißem Entlastungsrelais

Haisociety, (vor 2489 Tagen) @ uli

Hallo Uli.

Ich schau morgen nochmal nach der Nummer am Gerät vom Stecksockel sieht es gleich aus. Ich melde mich morgen noch einmal.
Vielen Dank für Deine Antwort.

LG und einen schönen Abend noch.

Roland

--
635CSI Kat Prod. Datum 01.04.1985, E23 Prod. Datum 09,1980.

Eintrag gesperrt
563 Views

Probleme mit Ljetronik und heißem Entlastungsrelais

uli, Bad Oeynhausen, (vor 2489 Tagen) @ Haisociety

Ich habe bei Bosch Classic geschaut. Deine Nummer gehört zum 628 CSI mit dem Baujahr wie deiner.

--
Gruß Uli

635CSI, silbermet, Bj 01.79, 5Gang Sport

640iX A GT

Eintrag gesperrt
598 Views

Probleme mit Ljetronik und heißem Entlastungsrelais

Haisociety, (vor 2489 Tagen) @ uli

Es handelt sich um einen e23 728i Bj. 09.1980, das ist bei BMW immer problematisch, weil das neue Modelljahr beginnt und ev. Änderungen einfließen und da kann es sein das, daß eine oder andere Bauteil noch aus dem "Vorjahr" verbaut wurde. Morgen weiß ich mehr.


Gruß.

--
635CSI Kat Prod. Datum 01.04.1985, E23 Prod. Datum 09,1980.

Eintrag gesperrt
596 Views

Probleme mit Ljetronik und heißem Entlastungsrelais

Haisociety, (vor 2488 Tagen) @ uli

Hallo Uli.

Meine Zuendbox ist identisch.
Ich komme gerne auf Dein Angebot zurück, Deine Box mir zum testen auszuleihen.
Bitte sende mir Deine Email Adresse an mein Briefsymbol damit ich Dir meine Anschrift miteilen kann.

Gruß und Dank, Roland.

--
635CSI Kat Prod. Datum 01.04.1985, E23 Prod. Datum 09,1980.

Eintrag gesperrt
535 Views

Probleme mit Ljetronik und heißem Entlastungsrelais

Haisociety, (vor 2490 Tagen) @ Holger Lübben

Hallo Holger.

Die B.Pole sind fest und sauber, der Masseanschluss ist gut, Das Steuergerät rechts hatte ich ausgebaut und die Anschlüsse gereinigt ind mit Balistol eingesprüht, keine Feuchtigkeit. Habe das Steuergerät vorne geöffnet und mit Baliatol eingesprüht. Ich werde l morgen mal Deinen Test mit dem Benzinpmpen Relais durchführen und melde mich dann. Eine Frage hätte ich noch. Käme auch das Zündschloßin Frage?

Vielen Dank und Grüße.

Roland

--
635CSI Kat Prod. Datum 01.04.1985, E23 Prod. Datum 09,1980.

Eintrag gesperrt
628 Views

Probleme mit Ljetronik und heißem Entlastungsrelais

Holger Lübben, (vor 2490 Tagen) @ Haisociety

Hi!

Js, das Zündchloß könnte es theoretisch auch sein. Aber eins nach dem anderen...

Gruß Holger

Eintrag gesperrt
642 Views

Probleme mit Ljetronik und heißem Entlastungsrelais

Haisociety, (vor 2489 Tagen) @ Holger Lübben

Hallo Holger.

Ich war heute wieder am Wagen. Er sprang auf Anhieb an und lief normal. Ich habe eine neue Verteilerkappe montiert und beim abziehen der Klemme4 hatte ich das Kabel in der Hand. Nahezu nagelneue NGK Zündkabel und schon ein Defekt. Das Zeug ist nur geklemmt an den Anschlüssen. Ich habe das Kabel wieder korrekt zusammengestöpselt, der Motor läuft. Dann habe ich eine Prüflampe gebastelt und es am roten Kabel Dauerplus und auf Karosseriemasse gelegt die Prüfbirne brannte hell, ich habe den Motor gestartet die Lampe brannte hell aber der Motor sprang nicht an, dafür fing es an nach Sprit zu riechen. Die Lampe entfernt und er sprang direkt an.
Ich warte jetzt noch auf einen Freund zwecks Probefahrt weil ohne Begleitfahrzeug traue ich mich nicht auf die Bahn.

Gruß und einen schönen Abend. Roland

--
635CSI Kat Prod. Datum 01.04.1985, E23 Prod. Datum 09,1980.

Eintrag gesperrt
586 Views

Probleme mit Ljetronik und heißem Entlastungsrelais

Holger Lübben, (vor 2489 Tagen) @ Haisociety

Hi!

Ich meinte eigentlich etwas anderes.
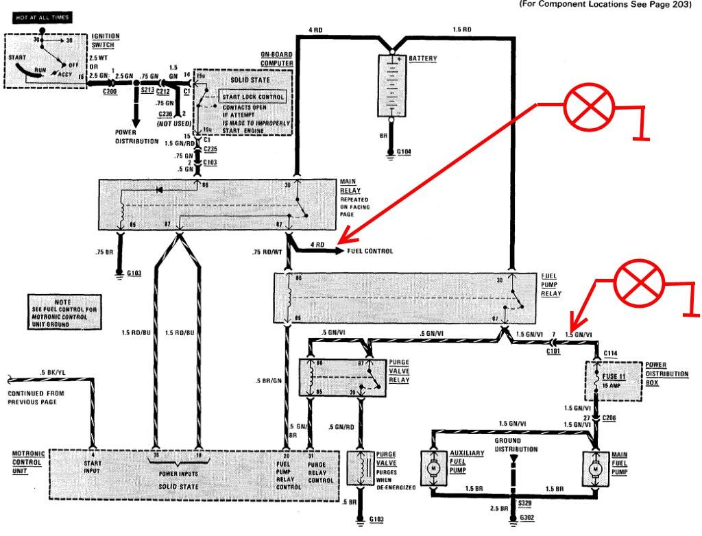
Du schnappst dir ein 2 oder 3 Meter langes Kabel und klemmst irgendwelche kleine Lampen wie folgt an:

[image]

Das Kabel mit den Lampen kannst du dann ganz gemütlich durchs Beifahrerfenster in den Innenraum legen und dann siehst du bei auftreten des Fehlers sofort ob etwas in dem Bereich kaputt ist.
Wenn die obere (bzw beide) Lampen ausgehen haste ein Problem mit dem Zündschloß oder dem DME Relais. Wenn nur die untere ausgeht haste ein Problem in der Gegend des Steuergerätes. Wenn sie beide an bleiben ist der Fehler an anderer Stelle.

Wichtig: Der obere Schaltplan stammt aus einem '83er 635. Du musst bei deinem Wagen passend umdenken. Das Prinzip ist aber identisch.

Gruß Holger

Eintrag gesperrt
622 Views

Probleme mit Ljetronik und heißem Entlastungsrelais

Haisociety, (vor 2489 Tagen) @ Holger Lübben

Danke Holger, ich ich werde mich morgen mal da "reinfuchsen ", ist leider nicht so mein's-das "Elektrische".
Gruß Roland.

--
635CSI Kat Prod. Datum 01.04.1985, E23 Prod. Datum 09,1980.

Eintrag gesperrt
569 Views

Probleme mit Ljetronik und heißem Entlastungsrelais

Haisociety, (vor 2488 Tagen) @ Haisociety

Hallo Holger.

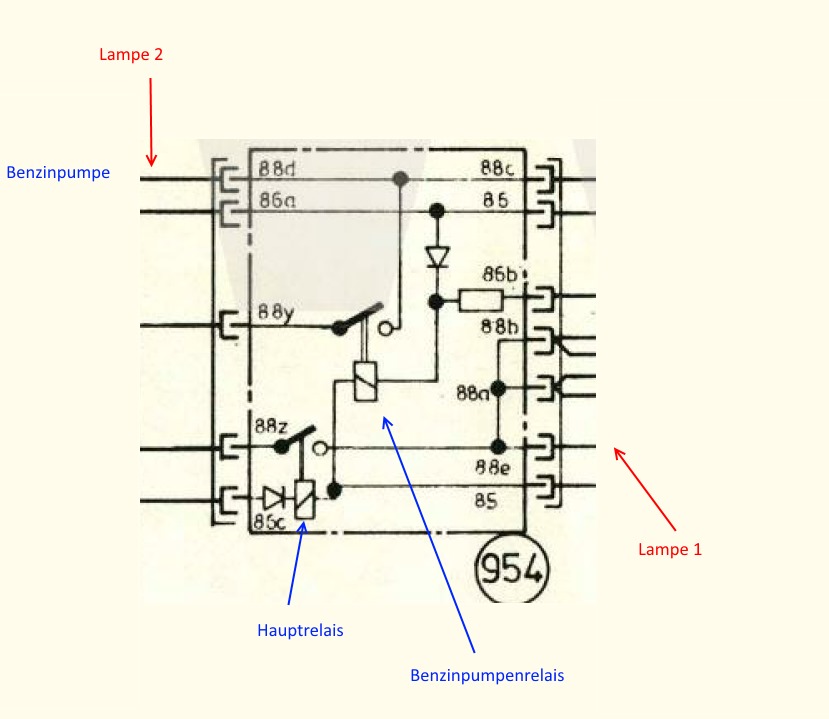
Hier mal Bilder vom BPR[image][image][image]

--
635CSI Kat Prod. Datum 01.04.1985, E23 Prod. Datum 09,1980.

Eintrag gesperrt
577 Views

Probleme mit Ljetronik und heißem Entlastungsrelais

Haisociety, (vor 2488 Tagen) @ Haisociety

Noch ein kleiner Nachtrag.

Die Motoren mit Ljetronik haben doch kein DME Relais, wenn ich mich nicht irre,und das BPM Relais habe ich gestern so angeschlossen wie in der Skizze abgebildet, Dauerplus und Masse und da sprang der Wagen nicht an und der Motor drohte "abzusaufen".

Leicht verwirrte Grüße vom Roland.

--
635CSI Kat Prod. Datum 01.04.1985, E23 Prod. Datum 09,1980.

Eintrag gesperrt
551 Views

Probleme mit Ljetronik und heißem Entlastungsrelais

Holger Lübben, (vor 2488 Tagen) @ Haisociety

Hi!

Dein Motor hat ein Doppelrelais. Also zwei Relais in einem Gehäuse. Das sind dann das Hauptrelais (das Äquivalent zum DME Relais) und das Benzinpumpenrelais.

Lade dir mal bei BMW die Schaltpläne zum 7er runter. Ich hatte die Vorgehensweise schon mal hier im Forum am Beispiel des 6ers. beschrieben. Das sollten 4 Bände sein. In Band 4 findest du anf den Seiten 13 und 14 (Plan Nummer 2.2A und 2.2B) die Elektrik von deinem Motor.

Hier ist der relevante Ausschnitt:

[image]

Mit deiner Prüflampe hast du vermutlich einen Kurzschluß im Bereich der Relais verursacht. Das "Absaufen" war der Effekt das die Benzinpumpe beim Startvorgang zusätzlich noch vom Luftmengenmesser angesteuert wird. Also bitte SEHR umsichtig arbeiten. Ggfs jemand dazu holen der sich mit Elektronik etwas besser aus kennt.

Gruß Holger

Eintrag gesperrt
594 Views

Probleme mit Ljetronik und heißem Entlastungsrelais

Haisociety, (vor 2488 Tagen) @ Holger Lübben

Danke Holger.

--
635CSI Kat Prod. Datum 01.04.1985, E23 Prod. Datum 09,1980.

Eintrag gesperrt
526 Views

Probleme mit Ljetronik und heißem Entlastungsrelais

Haisociety, (vor 2488 Tagen) @ Haisociety

Anbei zwei Bilder von dem Kabel, das die Zuendimpulse an den Verteiler schickt.
Es sieht etwas malade aus, finde ich.

Gruß Roland. [image][image]

--
635CSI Kat Prod. Datum 01.04.1985, E23 Prod. Datum 09,1980.

Eintrag gesperrt
555 Views

Probleme mit Ljetronik und heißem Entlastungsrelais

Haisociety, (vor 2487 Tagen) @ Holger Lübben

Hallo Holger.

Nachdem der Motor nun gar nicht mehr anspringt, habe ich Deine Schaltung wie von Dir auf der Skizze beschrieben und durchgeführt. Beim Startversuch blieben beide Lampen an. Der Motor dreht bis zu dem Zeitpunkt wo er zünden möchte, aber wenn der Zündschlüssel losgelassen wird passiert nichts. Benzin fließt ausreichend. Zündfunke ist vorhanden. Somit scheinen BPR, Hauptrelais und das Zündschloß ok zu sein.

Ich habe mir die Boschnr. vom Motorsteuergerät aufgeschrieben. Sie lautet 02800001108, gebe ich die bei Google ein kommen 2Angebote.

Scheint ein nicht sehr gängiges Modell zu sein.

Gruß, uns ein schönes Wochenende Roland.

--
635CSI Kat Prod. Datum 01.04.1985, E23 Prod. Datum 09,1980.

Eintrag gesperrt
532 Views
Avatar

Probleme mit Ljetronik und heißem Entlastungsrelais

e24Tom, Landshut, (vor 2487 Tagen) @ Haisociety

Wenn er Benzin und Zündfunken hat, stellt sich die Frage, ob er auch einspritzt. Einspritzleiste mit Einspritzventilen raus Motor starten und prüfen ob Benzin eingespritzt wird.

Gruß Tom

--
BMW 635 CSi, Bj. 1985, Motor Alpina B 10 mit 261 PS, Automatik, Schiebedach, Klima R 134 a, Tempomat, BBS Felgen RS 005 Vorderachse mit 225/50/16, RS 061 mit 245/45/16 Hinterachse

Eintrag gesperrt
537 Views
Avatar

Probleme mit Ljetronik und heißem Entlastungsrelais

WW 635 H, (vor 2490 Tagen) @ Haisociety

Hallo Roland,
tausche mal das Zündmodul, das ist vorne rechts neben dem Behälter der Scheibenwaschanlage angeschraubt. Ich hatte dieses Phänomen mal vor 20 Jahren, allerdings musste ich länger warten bis er wieder ansprang.
Ich hab damals eins vom e30 oder e21 genommen, das hat bis zum Umbau funktioniert.
Kontrolliere aber vorher erst mal den Stecker, der gammelt auch sehr gerne.

Gruß Stefan

Eintrag gesperrt
679 Views

Probleme mit Ljetronik und heißem Entlastungsrelais

uli, Bad Oeynhausen, (vor 2470 Tagen) @ WW 635 H

Gibt es schon was neues?

--
Gruß Uli

635CSI, silbermet, Bj 01.79, 5Gang Sport

640iX A GT

Eintrag gesperrt
382 Views

Probleme mit Ljetronik und heißem Entlastungsrelais

Haisociety, (vor 2469 Tagen) @ uli

Hallo Uli.

Leider nein. Die Elektrik hat jetzt den Geist komplett aufgegeben d.h. der Starter dreht sich munter aber kein Zuendfunke, die Spritpumpe arbeitet, mein Verdacht fällt auf den Zuendanlass Schalter aber um das zu prüfen muss ich mich erst mal schlau machen, da ich, was Stromangelegenhen betrifft ziemlich schlecht aufgestellt bin. Nächste Woche denke ich werde ich mit jemandem der fitter ist, das Problem nochmal angehen.
Ich werde bis zum bitteren Ende hier berichten.

Gruß und vielen Dank für Dein freundliches Interesse.

Roland.

P.S Das Startrelais unter dem Armaturenbrett tausche ich nochmal gegen das in meinem Resto.Projekt, da funktioniert das starten des Motors.

--
635CSI Kat Prod. Datum 01.04.1985, E23 Prod. Datum 09,1980.

Eintrag gesperrt
413 Views

Des Rätsels Lösung

Haisociety, (vor 2464 Tagen) @ Haisociety

Hallo zusammen.

Die Quell allen Übels war das grüne Impulsgeberkabel das vom Verteiler zu HKZ Gerät führt. Am Stecker der in das HKZ Gedöns gesteckt wird, hat sich das Kabel aus dem Kabelschuh gemogelt bis es ganz ab war und dann halt gar nichts mehr ging. Das ganze wieder zusammen gefriemelt und alles war gut. Die Frage, die ich mir in dem Zusammenhang stelle ist, wie kann das passieren, denn der Kabelstrang hat genug "Luft" um sich zu bewegen.

Ich bin einfach nur froh das der "Alte" wieder läuft.

Gruß und vielen Dank fürs Mitdenken. Roland.

--
635CSI Kat Prod. Datum 01.04.1985, E23 Prod. Datum 09,1980.

Eintrag gesperrt
378 Views

Des Rätsels Lösung

uli, Bad Oeynhausen, (vor 2464 Tagen) @ Haisociety

Na super. Freut mich das der Bolide wieder läuft.

--
Gruß Uli

635CSI, silbermet, Bj 01.79, 5Gang Sport

640iX A GT

Eintrag gesperrt
335 Views

RSS-Feed dieser Diskussion