Defekte Diode - welches Teil ist betroffen? (Technik: Elektrik)

jfhe86, Losheim am See, (vor 2823 Tagen)

Hallo, ich brauche einen Tip, welches Bauteil von der defekten Diode (das müsste es zumindest sein) betroffen ist.
Diese sitzt in meinem 81er 635 CSI im Motorraum vorne rechts unterm Behälter für das Scheibenwischwasser.

Für einen Hinweis oder Lösung würde ich mich sehr freuen.
Viele Grüße Johannes [image]

Eintrag gesperrt
2492 Views

Defekte Diode - welches Teil ist betroffen?

jfhe86, Losheim am See, (vor 2823 Tagen) @ jfhe86

Hier noch ein Bild mit einer Markierung, der Teile die ich meine. [image]

Eintrag gesperrt
2481 Views

Defekte Diode - welches Teil ist betroffen?

uli, Bad Oeynhausen, (vor 2823 Tagen) @ jfhe86

Ich weiß überhaupt nicht was du für eine Diode meinst. Da kommt normalerweise der Wasserpott mit Pumpe für die Scheibenwaschanlage hin. Bei meinem sitzt da nirgends ne Diode. Da liegt normal die Spannungsversorgung für die Waschpumpe. Da ist aber auch keine Diode verbaut. Bei meinem jedenfalls nicht. An der Spritzwand nebenan sitzt das Zündsteuergerät was mit einem Kombistecker angeschlossen wird. Da ist soweit ich weiß auch keine Diode in der Nähe.

--
Gruß Uli

635CSI, silbermet, Bj 01.79, 5Gang Sport

640iX A GT

Eintrag gesperrt
2434 Views

Defekte Diode - welches Teil ist betroffen?

jfhe86, Losheim am See, (vor 2823 Tagen) @ uli

Ich meine die beiden markierten Teile. Verlaufen zwar unterhalb des Waschbehälters haben damit aber nichts zutun. Diese müssten meiner Meinung mach mit verbunden sein, im unteren schwarzen Teil steckt auch eine abgebrochenes Teil des oberen. Kabelstrang geht in die Fahrzeugfront über...

Eintrag gesperrt
2664 Views

Defekte Diode - welches Teil ist betroffen?

Holger Lübben, (vor 2822 Tagen) @ jfhe86

Hi!

Da bräuchte ich noch ein paar weitere Infos:

- Welche Kabelfarben gehen in die Stecker?
- GGfs wären ein paar Detailaufnahmen der Diodenreste hilfreich
- Was hat oder hatte der Wagen an Ausstattungen?
- Ist es ein deutsches Modell?

Gruß Holger

Eintrag gesperrt
2448 Views

Defekte Diode - welches Teil ist betroffen?

jfhe86, Losheim am See, (vor 2822 Tagen) @ Holger Lübben

Hallo Holger,

- Welche Kabelfarben gehen in die Stecker?

An einem Ende ein Kabel grün Rot, am anderen 2 schwarze.

- GGfs wären ein paar Detailaufnahmen der Diodenreste hilfreich

Von der Diode ist nicht mehr viel übrig, hier noch ein Foto
[image]

- Was hat oder hatte der Wagen an Ausstattungen?

Wagen hat neben Klima keine weitere Ausstattung, ist ein Manuelles Sport Getriebe, keine Nebelscheinwerfer oder Scheinwerferreinigung oder Niveauregulierung

- Ist es ein deutsches Modell?

Ja
Vielen Dank und Grüße Johannes

Eintrag gesperrt
2559 Views

Defekte Diode - welches Teil ist betroffen?

Holger Lübben, (vor 2822 Tagen) @ jfhe86

Hi!

Die Diode sorgt dafür, dass der elektrische Zusatzlüfter bei Einschalten der Klima auf Stufe 1 läuft.

Gruß Holger

Eintrag gesperrt
2393 Views

Defekte Diode - welches Teil ist betroffen?

jfhe86, Losheim am See, (vor 2822 Tagen) @ Holger Lübben

Super, danke Holger, das war auch eine meiner vagen Vermutungen .

Viele Grüße
Johannes

Eintrag gesperrt
2550 Views

Defekte Diode - welches Teil ist betroffen?

jfhe86, Losheim am See, (vor 2819 Tagen) @ Holger Lübben

Diode getauscht, Vorwiderstand am E-Lüfter auch. Lüfter läuft nach einschalten der Klima nicht an. Was könnten weitere Fehlerquellne sein?
Gruß Johannes

Eintrag gesperrt
2436 Views

Defekte Diode - welches Teil ist betroffen? (edit)

Holger Lübben, (vor 2818 Tagen) @ jfhe86

Hi!

Sicherung, Relais, theoretisch sogar der Lüfter...
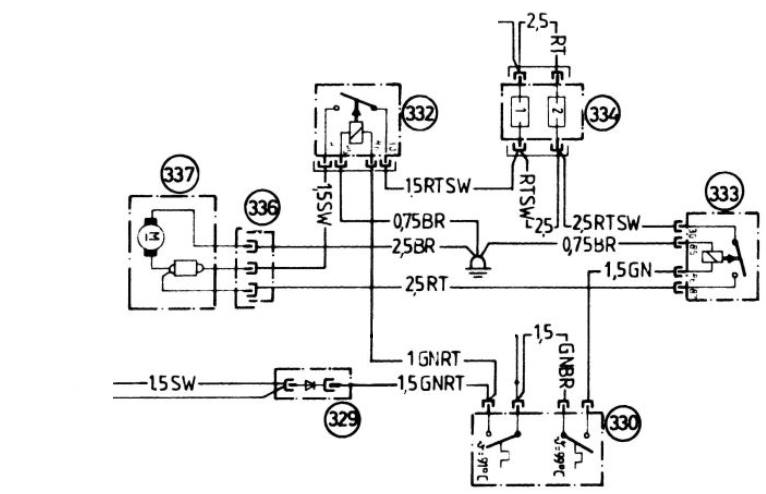
Aber die Schaltung ist ja Überschaubar - schnapp dir ein Meßgerät und in 5 Minuten weisst du was defekt ist. Den Ausschnitt aus dem Schaltplan hab ich dir mal unten angehängt.

Gruß Holger

[image]


329 Diode
330 Temperaturfühler
332 Relais
333 Relais
334 Sicherungen
337 Lüftermotor

Edit:

- An dem roten Kabel oberhalb von 334 kommt Dauerplus an.
- Das schwarze Kabel unten links signalisiert "Klima an"
- An dem grün/braunen Kabel oberhalb von 330 kommt Zündungs-Plus an.

Eintrag gesperrt
2531 Views

RSS-Feed dieser Diskussion