Avatar

Taschenlampe aus der Handschuhfach (BMW-E24-Forum)

holler, Erlangen, (vor 4486 Tagen)

Hallo Forum,
ich möchte euch hier mal eine Winterarbeitvorstellen. Da die kleine Taschenlampe im Handschuhfach des 6ers nicht funktionierte habe ich diese mal mit in die Elektronikwerkstatt genommen.
Natürlich waren die Batterien ausgelaufen und hatten auf allen Metallteilen eine bunte Oxidschicht hinterlassen.

Darauf hin habe ich alle Innereien demontiert. Alle Metallteile "entrostet" und wieder eingebaut.
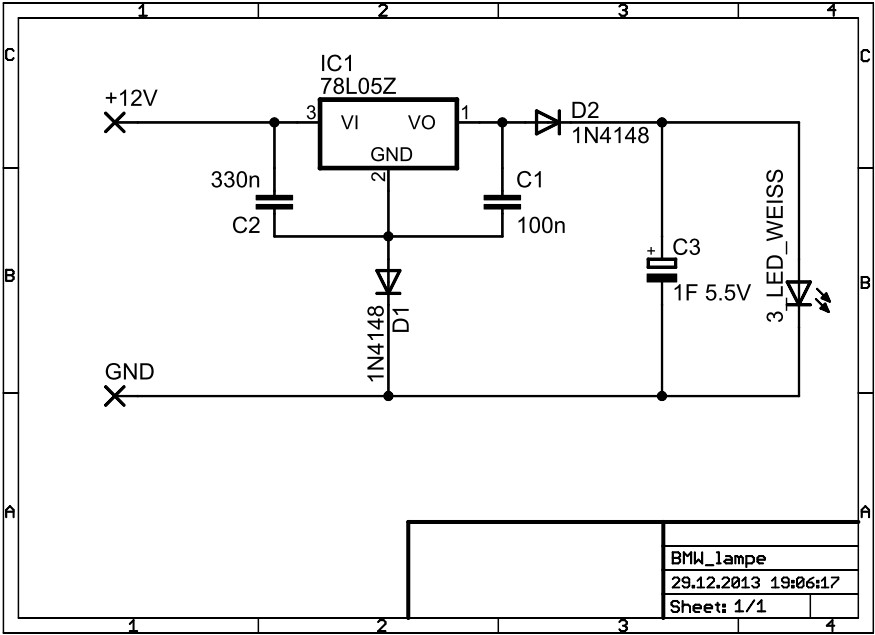
Statt der Batterie wurde ein GoldCap Pufferkondensator eingesetzt. Dieser wird aus dem Boardnetz mit 5V aufgeladen und bedient 3 weiße LEDs.

Den Schaltplan dazu findet man hier:
[image]

Die 12V vom Bordnetz werden mit einem 5V Spannungsregler reduziert. Für den Pufferkondensator gilt diese Spannung als Maximum.
Die Diode D2 dient dazu, dass der Pufferkondensator sich bei fehlenden Bordnetz nicht ins Auto entläd.
Die 0,6V Spannungsabfall werden von der Diode D1 ausgeglichen. Am Ausgang den Festspannungsreglers IC1 liegen also 5,6V an - nach der Diode sind es dann nur noch 5V.

Die Taschenlampe ist innerhalb von maximial 10min aufgeladen und hält auch 10min.
Kurzschluss, Temperatur und Überstromschutz sind im Spannungsregler eingebaut, somit kann der Pufferkondensator nie überlastet werden.
Lebensdauer eines GoldCaps liegt laut Panasonic bei 8-10 Jahren bei -40 bis +60°C

Also Viel Spaß beim Basteln und einen Guten Rutsch.
[image]


Links zu den Originalunterlagen:
http://rapidshare.com/share/276D90C284AFC89D24582D99252647DE
http://rapidshare.com/share/37B033F37E52FDAB3F4E8DED4D50FF78

Eintrag gesperrt
4090 Views
Avatar

Taschenlampe aus der Handschuhfach

Andreas Schneider, 07366 Rosenthal, (vor 4486 Tagen) @ holler

Hi,

da muss ich wohl meine Kenntnisse zum Goldcap revidieren.
Ich kannte die nur bis 0.1 F, jetzt können sie schon 1 F und mehr.
Insgesamt ein guter Ansatz.

Welchen Typ hast Du verwendet?

Nach der letzten Diskussion um die Taschenlampe hatte ich nochmals gegurgelt.
Interssant war die sogenannte Vampirschaltung.
Da gehts darum, dass man eine 1,5 Volt Batterie bis zum allerletzten Quentchen Energie aussaugt.
Das würde auf den Goldcap genauso zutreffen.
Die LED leuchten ja erst ab ca 2.5 Volt und die Energie darunter wird nicht genutzt.

Möglicherweise würde es Sinn machen, 3 Goldcaps mit 5,5 Volt zu verwenden.
Dann entfällt die Regelung eingangsseitig.
Nach dem "Speicher" würde ich den Strom definiert begrenzen.
Die Ladezeit wäre verkürzt und die Leuchtdauer verlängert.

Mit was machst Du den Schaltplan?

Gruß
Andi

--
* Reparaturen von Cockpit, Niveauschalter*

* Anfragen nur zu Reparaturen von Kombiinstrumenten - für alles andere ist das Forum da *
* Ich verteile keine Schaltpläne per Mail - benutze Google! *

Eintrag gesperrt
3055 Views
Avatar

Taschenlampe aus der Handschuhfach

holler, Erlangen, (vor 4486 Tagen) @ Andreas Schneider

Hallo Andreas,
GoldCaps gibt es mittlerweile bis 22F - dann aber nur mit 2,4V Spannungsfestigkeit.
Die Originalglühlampe braucht auch 2,4V evtl. wäre das auch eine Option mit absoluter Originaloptik.

Ich habe einen 1F 5,5V Typen verwendet. Diesen habe ich aus einem defekten Fahrradrücklicht ausgelötet. Im übrigen sind alle Teil irgendwo ausgelötet und somit kostenneutral gewesen.

Bei 2,5V haben meine weißen LEDs noch stark blau geleuchtet. Bei 4 bis 5V sind diese richtig schön weiß. Darum habe ich hier auch keinen Vorwiderstand verwendet.

Wenn man 12V (3 Goldcaps in Reihe) verwendet muss man die überschüssige Spannung in einem LED Vorwiderstand todhauen. Das ist mehr Energieverschwendung als der Festspannungsregler.
Des weiteren hat der Festspannungregler eine Strombegrenzung damit kann man den GoldCap richt weich laden.

Des Schaltplan habe ich mit EagleCAD erstellt.
Das Programm ist als FreeWare für privat nutzbar und ich erzeuge auch Leiterplatten damit (eigentliches Anwendungsgebiet des Programmes).

Gruß, Holger

Eintrag gesperrt
2924 Views

Taschenlampe aus der Handschuhfach

Nordlicht, (vor 4485 Tagen) @ holler

Hi!

Na guck, das war auch genau meine Idee! Sieht man jeden Abend an zig Rädern rumfahren!
Meine Lampe liegt schon lange auf der Werkbank, bin nur nicht dazu gekommen.
Cool, dann nehm ich das mal langsam in Angriff, danke für Deine Unterlagen!
Gruß,
Nordlicht

Eintrag gesperrt
2822 Views

Taschenlampe aus der Handschuhfach

Holger Lübben, (vor 4485 Tagen) @ holler

Hi!

Danke für die Anleitung!

Hättest du etwas dagegen wenn wir die Unterlagen direkt ins Forum und in die Reparaturhilfen einbinden?
Das pdf würde ich zum jpg umwandeln. Dann könnten die User die Anleitung ohne den Umweg des Sharehosters betrachten

Gruß Holger

Eintrag gesperrt
2873 Views
Avatar

Taschenlampe aus der Handschuhfach

holler, Erlangen, (vor 4485 Tagen) @ Holger Lübben

Natürlich teil ich die Informationen gern. Dafür habe ich sie in Forum gestellt.
Gruß, Holger

Eintrag gesperrt
2840 Views

Taschenlampe aus der Handschuhfach

Holger Lübben, (vor 4485 Tagen) @ holler

Hi Holger!

Ich hab deinen Ausgangspost entsprechend geändert.

Gruß von einem Namensvetter

Eintrag gesperrt
2820 Views
Avatar

Taschenlampe aus der Handschuhfach

Andreas Schneider, 07366 Rosenthal, (vor 4485 Tagen) @ Holger Lübben

ist in die Reparaturhilfen übernommen.

Danke!

Gruß
Andi

--
* Reparaturen von Cockpit, Niveauschalter*

* Anfragen nur zu Reparaturen von Kombiinstrumenten - für alles andere ist das Forum da *
* Ich verteile keine Schaltpläne per Mail - benutze Google! *

Eintrag gesperrt
2792 Views

Taschenlampe aus der Handschuhfach

Jupp, (vor 4485 Tagen) @ Andreas Schneider

Hallo
Super anleitung für den Umbau
jetzt müste man nur noch eine Taschenlampe haben:-(

gruß Jupp

Eintrag gesperrt
2799 Views
Avatar

Taschenlampe aus der Handschuhfach

Robin, (vor 4484 Tagen) @ Andreas Schneider

Hallo Andi,
könntest/würdest du mir eine Lampe umbauen:-| ?
Nicht mein Gebiet.;-)
Manfred

Eintrag gesperrt
2759 Views

Taschenlampe aus der Handschuhfach

Moritz ⌂, (vor 4484 Tagen) @ Robin

Hallo Andi,
könntest/würdest du mir eine Lampe umbauen:-| ?
Nicht mein Gebiet.;-)
Manfred

Der Frage schließe ich mich an!
Im e32 scheint die selbe verbaut zu sein;-)
Liebe Grüße,
Moritz

--
In stehtem Gedenken an meine Lebensgefährtin,Lady Graunase...
Du bist unvergessen!

Eintrag gesperrt
2765 Views
Avatar

Taschenlampe aus der Handschuhfach

holler, Erlangen, (vor 4484 Tagen) @ Moritz

Umbauen könnte ich die Lampen auch.
Ich muss mal durchkalkulieren was ich dafür verlangen müsste.
Da ich ja dann Neuteile verwenden würde.
Melde mich noch mal.
Guten Rutsch - Gruß, Holger

Eintrag gesperrt
2783 Views
Avatar

Taschenlampe aus der Handschuhfach

Andreas Schneider, 07366 Rosenthal, (vor 4484 Tagen) @ holler

Hallo Holger,

Du würdest nicht nur mir, sondern auch den anderen einen Riesengefallen damit.
Ich hab normal mit Cockpits genug zu tun.

Gruß
Andi

--
* Reparaturen von Cockpit, Niveauschalter*

* Anfragen nur zu Reparaturen von Kombiinstrumenten - für alles andere ist das Forum da *
* Ich verteile keine Schaltpläne per Mail - benutze Google! *

Eintrag gesperrt
2769 Views
Avatar

Taschenlampe aus der Handschuhfach

holler, Erlangen, (vor 4484 Tagen) @ Andreas Schneider

Also ich habe mal den Katalog und den Taschenrechner geschwungen.
Reine Teilekosten belaufen sich auf 3,10 Euro bis 3,50 Euro.

Mit Versandkosten würde ich pro Lampe 20 Euro verlangen.

Damit übersteigen die Versandkosten zwar die Materialkosten, aber dafür hat man alles in einem.

Gruß, Holger

Eintrag gesperrt
2798 Views
Avatar

Taschenlampe aus der Handschuhfach

Robin, (vor 4484 Tagen) @ holler

Hallo Holler,
also ich würde dir dann mal zwei Lampen senden m. d. B. um Umbau auf LED.
Wie geht es weiter?
Adresse bräuchte ich.
Manfred

Eintrag gesperrt
2757 Views
Avatar

Taschenlampe aus der Handschuhfach

Bikespezi, Bruchköbel, (vor 4484 Tagen) @ holler

Hi Holler Holger
schalte doch bitte deine mail Adresse frei damit Du auch direkt angeschrieben werden kannst, wenn Du das möchtest.
Hintergrund: habe natürlich auch welche zum überholen.
Gruß Bernd

--
Lieber zwei richtige 6er in der Garage als ein falscher im Lotto. Es grünt so grün in meiner Garage ;-)

Eintrag gesperrt
2780 Views
Avatar

Taschenlampe aus der Handschuhfach

holler, Erlangen, (vor 4483 Tagen) @ Bikespezi

So Emailadresse freigeschalten: holgermai äätt arcor punkt de
Ihr könnt mich gern darüber kontaktieren. Alles weitere dann per privater Emailadresse.
Gruß, Holger

Eintrag gesperrt
2791 Views
Avatar

Taschenlampe aus der Handschuhfach

holler, Erlangen, (vor 4476 Tagen) @ holler

Einen Punkt möchte ich nicht vergessen zu erwähnen:
Durch den Kondensator als Energiespeicher hat man immer einen gewissen Leckstrom (3 - 4 mA).
Sollte also das Auto lange Zeit stehen, würde ich die Handlampe vom Bordnetz trennen.

Wenn die Lampe wieder angesteckt wird, ist sie in maximal 10min wieder voll aufgeladen.
Das ist meiner Meinung nach das einzige Manko.

Gruß, Holger

Eintrag gesperrt
2732 Views
Avatar

Taschenlampe aus der Handschuhfach

holler, Erlangen, (vor 4475 Tagen) @ holler

Hallo.
ich will euch nochmal eine Art Anleitung einstellen.
Ich habe bei der Reparatur von Bernds Lampen alle Schritte dokumentiert.

Schritt 1: Das leere gereinigte Gehäuse:

[image]

Schritt 2: Die wiederverwendeten Metallteile aus der Lampe - diese müssen meistens entrostet werden.

[image]

Schritt 3: Die alte Glühlampenfassung mit den eingelöteten LEDs

[image]

Schritt 4: Die Reglerschaltung um den Lampensockel

[image]

Schritt 5: Alles in Lampengehäuse verbaut und verkabelt

[image]

Schritt 6: Gehäusedeckel aufkleben, Lampe laden ... fertig

[image]

Viel Spaß bei Nachbauen.

Eintrag gesperrt
3274 Views
Avatar

Taschenlampe aus der Handschuhfach

Rot-Runner, Bei Stuttgart, (vor 4455 Tagen) @ holler

Hallo.
ich will euch nochmal eine Art Anleitung einstellen.
Ich habe bei der Reparatur von Bernds Lampen alle Schritte dokumentiert.


Viel Spaß bei Nachbauen.

Genial!

--
Viele Grüße
Markus

“Die Hummel hat 0,7 cm² Flügelfläche und wiegt 1,2 Gramm. Nach den Gesetzen der Aerodynamik ist es unmöglich, bei diesem Verhältnis zu fliegen.
Die Hummel weiß das nicht und fliegt einfach.”

Eintrag gesperrt
2650 Views

Taschenlampe aus der Handschuhfach

Shorty, (vor 4386 Tagen) @ holler

Hi,
tolle Idee :-)
Werde mir auch eine zusammenbraten
kleine Frage: Welche LEDs hast du benutzt ?
(Link zu Conrad/Reichelt wäre super)
Danke :-)

Eintrag gesperrt
2537 Views
Avatar

Taschenlampe aus der Handschuhfach

holler, Erlangen, (vor 4386 Tagen) @ Shorty

Hallo!
Ich habe diese hier für alle nachträglich gebauten verwendet:

http://www.reichelt.de/LEDs-super-ultrahell/LED-5-18000-WS/3/index.html?&ACTION=3&a...

Von den oben genannten reichen zwei Stück aus um sich selbst kurzfristig das Augenlicht zu trüben.
In meiner Handlampe habe ich 3 recycelte weiße LEDs aus einer Fahrradlampe verwendet.

Gruß, Holger

Eintrag gesperrt
2564 Views

Taschenlampe aus der Handschuhfach

Shorty, (vor 4385 Tagen) @ holler

Danke,
verkraften die LEDs die 5,5V oder hast du Vorwiderstände eingelötet?
(Weil die Betriebsspannung mit max. 4v angegeben ist)

Eintrag gesperrt
2494 Views
Avatar

Taschenlampe aus der Handschuhfach

holler, Erlangen, (vor 4385 Tagen) @ Shorty

Hallo !
Klein Korrektur: 5V liegen am Elko und der Lampe an.

Bis jetzt habe ich damit keine schlechten Erfahrungen gemacht.
Ich habe mit kleinen Vorwiderständen experimentiert und von 3,5 V bis 5 V LED Spannungen deutliche Helligkeitsstufungen bekommen.
Mit 5V laufen bis jetzt alle Lampen ausgezeichnet.

Wenn einer mal Probleme bekommen sollte kann er das gern hier posten.

Gruß, Holger

Eintrag gesperrt
2526 Views

Taschenlampe aus der Handschuhfach

Shorty, (vor 4384 Tagen) @ holler

Hast ja Recht :-)
Ich werd es vielleicht erstmal ohne die GND-Verschiebung durch die Diode versuchen.
Wenn mir das von der Helligkeit nicht ausreicht, rüste ich nach :-P
Passen auch 2 Kondensatoren rein?
Nochmal danke fürs Hochladen :-)

Eintrag gesperrt
2533 Views
Avatar

Taschenlampe aus der Handschuhfach

Robin, (vor 4455 Tagen) @ holler

Hallo Holger,
meine sind auch angekommen, danke.
Strahlen wirklich auch mit 2 LED sehr hell, werde Morgen mal das Aufladen ausprobieren.
Grüße
Manfred

Eintrag gesperrt
2632 Views

Taschenlampe aus der Handschuhfach

Account deaktiveirt, (vor 4455 Tagen) @ holler

Hallo Holler,

auch auf diesem Wege nochmals herzlichen Dank für die Reparatur der Taschenlampe.

Sie funktioniert toll.

Herzliche Grüße aus Bad Schwartau

Steffen :-)

Eintrag gesperrt
2666 Views

Taschenlampe aus der Handschuhfach

honyama, (vor 4253 Tagen) @ Account deaktiveirt

Hallo,

habe auch 3 Lampen da, die ich gerne mit einem neuen Akku ausstatten würde.

Laut Internet ( Quelle: http://www.motor-talk.de/forum/tausch-batterien-taschenlampe-handschuhfach-t2963954.html ) muss folgender Akku eingesetzt werden:

NiMH coin cell,1.2V 250mAh
Manufacturer Varta Manufacturers
Part No. 55625201068
Specifications
Battery Cell Size Button
Capacity 240mAh
Chemistry Nickel Metal Hydride/KOH Electrolyte
Diameter 25.1mm
Height 6.7mm
Length 25.1mm
Mounting Holder
Temperature Rating 0 to 65°C
Type Rechargeable
Width 25.1mm

Stimmt das?

Laut den Angaben ( Quelle hier z.B.: http://www.ebay.de/itm/Wiederaufladbare-Batterie-Ni-Mh-1-V250h-Tag-Varta-55625201068-/1... beträgt die Ausgangsspannung 1,2 V.

Die Lampe hingegen hat 2,2 V?

Würde mich über eine Bestätigung, bzw. Angabe des richtigen Akkus für einen Originalgetreuen Aufbau (ohne LED-Umbau) freuen.

Grüße hony

Eintrag gesperrt
2494 Views
Avatar

Taschenlampe aus der Handschuhfach

holler, Erlangen, (vor 4253 Tagen) @ honyama

Hallo hony,
leider kann ich keine Angaben mehr zum Akku machen, da schon alle den Weg eines jeden Hidus gegangen sind.
Ersatzlampen habe ich aber noch jede Menge und da steht folgendes drauf:
OSRAM 2,2V 0,25A

Ich weiß auch noch, dass der Akku aus einem verschweißten Stack von zwei Knopfzellen bestand. Davon wird jede wahrscheinlich 1,2V gehabt haben. In Summen waren es dann also 2,4V.
Ich glaube eine originalgetreue Restauration wird schwierig, da verschiedene Kontakte mit dem Akku verschweißt sind.
Gruß, Holger

Eintrag gesperrt
2462 Views

Taschenlampe aus der Handschuhfach

honyama, (vor 4253 Tagen) @ holler

Hallo hony,
leider kann ich keine Angaben mehr zum Akku machen, da schon alle den Weg eines jeden Hidus gegangen sind.
Ersatzlampen habe ich aber noch jede Menge und da steht folgendes drauf:
OSRAM 2,2V 0,25A

Ich weiß auch noch, dass der Akku aus einem verschweißten Stack von zwei Knopfzellen bestand. Davon wird jede wahrscheinlich 1,2V gehabt haben. In Summen waren es dann also 2,4V.
Ich glaube eine originalgetreue Restauration wird schwierig, da verschiedene Kontakte mit dem Akku verschweißt sind.
Gruß, Holger

Hallo Holger,

"originalgetreu" im dem Sinne, dass ich die Birne nicht auf LED-Umbaue. :-)

Hast Recht- man benötigt jeweils 2 von diesem Typ. Gibts hierfür eine günstige Bezugsquelle in D?

Grüße hony

Eintrag gesperrt
2443 Views
Avatar

Taschenlampe aus der Handschuhfach

holler, Erlangen, (vor 4253 Tagen) @ honyama

Ich denke reichelt Elektronik ist hier eine gute Adresse. Gruß, Holger

Eintrag gesperrt
2460 Views

Taschenlampe aus der Handschuhfach

misiman, München, (vor 4082 Tagen) @ holler

Hallo Holger,

Bin auch gerade am Löten und habe noch eine Frage.

Entgegen dem Schaltplan scheinen die Kondensatoren im Bild direkt auf Masse gelötet zu sein (Diode 2 direkt an Pin 2)

Was ist denn besser?

Viele Grüße


Michael

Eintrag gesperrt
2329 Views
Avatar

Taschenlampe aus der Handschuhfach

holler, Erlangen, (vor 4082 Tagen) @ misiman

Du hast recht. Da ist ein Fehler im Schaltplan. Aber eigentlich ist es egal. Die Kondensatoren sollen hochfrequentes Schwingen des Eingang und des Ausgangs unterdrücken. Durch die Diode werden Schwingungen mit einem Pegel von bis zu 0,6V erlaubt.
Die 0,6V werden den Regler nicht zerstören.
Aber eigentlich ist ein direktes Erden die bessere Wahl.

Gruß, Holger

Eintrag gesperrt
2374 Views

Taschenlampe aus der Handschuhfach

misiman, München, (vor 4082 Tagen) @ holler

Habe fertig:

[image]

Am Besten gefällt mir, dass das Ding wartungsfrei ist.


Viele Grüße und danke für Plan und Bilder.

Eintrag gesperrt
2834 Views
Avatar

Taschenlampe aus der Handschuhfach

holler, Erlangen, (vor 4078 Tagen) @ misiman

Es freut mich, dass Die Idee gut ankommt.
Sehr schön gemacht. Vielen Dank für das Feedback und das Bild.
Gruß, Holger

Eintrag gesperrt
2334 Views
Avatar

Taschenlampe aus der Handschuhfach

adler635, (vor 3694 Tagen) @ holler

hallo holler

kannst du mir mal bitte die genauen Bezeichnungen für die Bauteile zur rep. der lampe senden???

gruß mario

Eintrag gesperrt
2016 Views

RSS-Feed dieser Diskussion